• 首页
  • 学院概况
    • 学院简介
    • 现任领导
    • 岗位职责
  • 师资队伍
    • 教师风采
  • 人才培养
  • 党建思政
    • 规章制度
    • 党建新闻
    • 党员发展
  • 科学研究
    • 规章制度
    • 科研成果
  • 实验中心
    • 规章制度
    • 实验教学
  • 学科建设
  • 学团工会
    • 学生会
    • 院团委
    • 院工会
  • 招生就业
  • 校友之窗
  • 学校首页
新闻动态
    • 新闻动态

祝贺!我校孙悦副教授与中国科学院动物研究所、贵州省林业科学研究院合作揭示“世界独生子”黔金丝猴冬季生存秘诀

2026年04月29日 孙悦 点击:[]

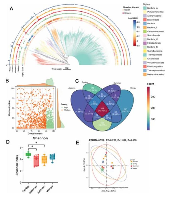
本网讯 近日,我校生物科学学院孙悦副教授联合中国科学院动物研究所李明研究员、贵州省林业科学研究院冉景丞研究员团队,在国际动物学期刊《Integrative Zoology》(中科院一区top,影响因子3.7)发表题为“Gut Microbiota of Gray Snub-Nosed Monkeys: Adaptation to Seasonal Variations Through Energy Compensation and Thermogenesis”的研究论文。该研究依托贵州省梵净山国家级自然保护区管理局、贵州梵净山森林生态系统定位观测研究站、西南喀斯特山地生物多样性保护国家林业和草原局重点实验室开展完成。研究首次通过全年系统性野外采样、食性分析及多组学技术手段,系统揭示了黔金丝猴(Rhinopithecus brelichi)肠道微生物助力宿主能量补偿与产热的适应性机制特征,对理解该濒危物种的生理生态状况和制定保护策略具有里程碑意义。

黔金丝猴是中国特有濒危非人灵长类,国家一级重点保护野生动物,并被世界自然保护联盟(IUCN)在2023-2024年认定为全球25种最濒危非人灵长类动物之一。围绕这一珍稀物种的生态适应机制,研究团队综合运用了植物DNA宏条形码技术和野外观察,系统探究了黔金丝猴四个季节的食物组成变化特征;同时结合宏基因组学、宏转录组学与广泛靶向代谢组学技术,成功重构了四个季节的1229个高质量微生物宏基因组组装基因组(MAGs),其中超过86%为潜在的新微生物物种。这一发现极大地拓展了对灵长类肠道微生物多样性及其功能潜力的认知。

(图1黔金丝猴肠道微生物群分类组成的季节性差异)

研究发现,黔金丝猴的肠道微生物组成与功能呈现显著的季节性变化。在食物匮乏、能量需求激增的冬季,与糖酵解、三羧酸循环、氨基酸生物合成、脂肪酸代谢及氧化磷酸化等能量生产相关的功能基因显著上调。 这意味着,尽管冬季饮食质量下降,肠道微生物可能帮助宿主从低营养的食物中更高效地提取和转化能量底物,如短链脂肪酸、丙酮酸和乙酰辅酶A。宏转录组数据进一步证实,这些关键碳循环相关基因在冬季的转录活性显著高于春季,从基因表达层面验证了微生物代谢的增强。此外,代谢组研究还验证了肠道微生物可能协同参与黔金丝猴的非颤抖性产热过程。冬季黔金丝猴肠道微生物与产热通路相关的功能基因(如ND1、ATPeF1A)以及神经递质去甲肾上腺素和信号分子cAMP的水平均显著升高。这表明,肠道微生物不仅为宿主补偿能量,还可能通过体温调节帮助其在极端环境条件下维持生理功能。这项研究不仅间接支持其肠道微生物的健康状况,且为理解濒危灵长类的生理生态适应机制提供了全新视角,为黔金丝猴栖息地植被恢复、优化食物资源方式等提供理论支撑。

论文由我校生物科学学院孙悦副教授、中国科学院动物研究所张鸣一博士生、动物所王晓晨博士、贵州省林业科学研究院黄小龙博士、黑龙江省野生动物研究所于沿泽博士共同担任第一作者,李明研究员与冉景丞研究员为共同通讯作者。该研究获国家自然科学基金、贵州省科技厅及贵州省林业局科研项目资助。该成果的发表,充分体现了我校在林业学科建设、硕士学位点培育和高水平科研协同创新方面持续提升的综合实力。

原文链接http://doi.org/10.1111/1749-4877.70092

文/图 孙悦  初审/佘颖慧  复审/王珏  终审/孙秀华

上一条:【一站式学生社区】解锁生命密码,读懂基因故事——生物科学学院生物安全科普活动在鉴湖成功举办
下一条:深化校际交流 共促育人发展——贵州师范学院生物科学学院与贵州农业职业学院农艺工程系召开专题座谈会

【关闭】

总访问量:

Copyright © 2018 贵州师范学院生物科学学院 All Rights Reserved

   地址:贵州省贵阳市乌当区高新路115号  电话:0851-86848182  

        邮编:550018     

 

文章详情

祝贺!我校孙悦副教授与中国科学院动物研究所、贵州省林业科学研究院合作揭示“世界独生子”黔金丝猴冬季生存秘诀

孙悦 阅读:
发表于
2026-04-29

本网讯 近日,我校生物科学学院孙悦副教授联合中国科学院动物研究所李明研究员、贵州省林业科学研究院冉景丞研究员团队,在国际动物学期刊《Integrative Zoology》(中科院一区top,影响因子3.7)发表题为“Gut Microbiota of Gray Snub-Nosed Monkeys: Adaptation to Seasonal Variations Through Energy Compensation and Thermogenesis”的研究论文。该研究依托贵州省梵净山国家级自然保护区管理局、贵州梵净山森林生态系统定位观测研究站、西南喀斯特山地生物多样性保护国家林业和草原局重点实验室开展完成。研究首次通过全年系统性野外采样、食性分析及多组学技术手段,系统揭示了黔金丝猴(Rhinopithecus brelichi)肠道微生物助力宿主能量补偿与产热的适应性机制特征,对理解该濒危物种的生理生态状况和制定保护策略具有里程碑意义。

黔金丝猴是中国特有濒危非人灵长类,国家一级重点保护野生动物,并被世界自然保护联盟(IUCN)在2023-2024年认定为全球25种最濒危非人灵长类动物之一。围绕这一珍稀物种的生态适应机制,研究团队综合运用了植物DNA宏条形码技术和野外观察,系统探究了黔金丝猴四个季节的食物组成变化特征;同时结合宏基因组学、宏转录组学与广泛靶向代谢组学技术,成功重构了四个季节的1229个高质量微生物宏基因组组装基因组(MAGs),其中超过86%为潜在的新微生物物种。这一发现极大地拓展了对灵长类肠道微生物多样性及其功能潜力的认知。

(图1黔金丝猴肠道微生物群分类组成的季节性差异)

研究发现,黔金丝猴的肠道微生物组成与功能呈现显著的季节性变化。在食物匮乏、能量需求激增的冬季,与糖酵解、三羧酸循环、氨基酸生物合成、脂肪酸代谢及氧化磷酸化等能量生产相关的功能基因显著上调。 这意味着,尽管冬季饮食质量下降,肠道微生物可能帮助宿主从低营养的食物中更高效地提取和转化能量底物,如短链脂肪酸、丙酮酸和乙酰辅酶A。宏转录组数据进一步证实,这些关键碳循环相关基因在冬季的转录活性显著高于春季,从基因表达层面验证了微生物代谢的增强。此外,代谢组研究还验证了肠道微生物可能协同参与黔金丝猴的非颤抖性产热过程。冬季黔金丝猴肠道微生物与产热通路相关的功能基因(如ND1、ATPeF1A)以及神经递质去甲肾上腺素和信号分子cAMP的水平均显著升高。这表明,肠道微生物不仅为宿主补偿能量,还可能通过体温调节帮助其在极端环境条件下维持生理功能。这项研究不仅间接支持其肠道微生物的健康状况,且为理解濒危灵长类的生理生态适应机制提供了全新视角,为黔金丝猴栖息地植被恢复、优化食物资源方式等提供理论支撑。

论文由我校生物科学学院孙悦副教授、中国科学院动物研究所张鸣一博士生、动物所王晓晨博士、贵州省林业科学研究院黄小龙博士、黑龙江省野生动物研究所于沿泽博士共同担任第一作者,李明研究员与冉景丞研究员为共同通讯作者。该研究获国家自然科学基金、贵州省科技厅及贵州省林业局科研项目资助。该成果的发表,充分体现了我校在林业学科建设、硕士学位点培育和高水平科研协同创新方面持续提升的综合实力。

原文链接http://doi.org/10.1111/1749-4877.70092

文/图 孙悦  初审/佘颖慧  复审/王珏  终审/孙秀华